英国365集团欢迎您!

当前位置: 首页 > 科学研究 > 办事流程 > 正文 办事流程
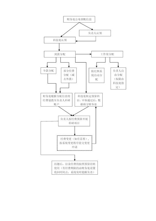
纵向科研办事流程
发布时间:2018-07-01 22:10 来源:英国365集团

Copyright 365英国上市公司(集团)官方网站-Global Platform 版权所有 All rights reserved 陕ICP备10002064号
公司地址:西安市雁塔路58号 (雁塔校区) 陕西省西安市临潼区秦唐大道48号(临潼校区)
联系电话:029-85583159(雁塔校区) 029-83856323(临潼校区)